ITEA is the Eureka Cluster on software innovation
ITEA is the Eureka Cluster on software innovation
Dear visitor, please be informed that this is the ITEA staging environment. No actions here will be updated to production, feel free to test the system
ITEA 4 page header azure circular

Data Marketplace

Project
19027 AIToC
Type
New system
Description

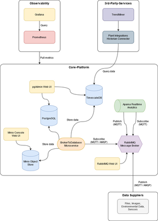
Prototype implementation of a data platform for storing and basic analytics of all kind of relevant data in certain types of databases Sensor/CSV based data by MQTT/AMQP Object/Document like .docx, .jpg by MQTT Basic complex event processing mechanism Visualization of the current state

Contact
Marc Dorchain, Software AG
Email
marc.dorchain@softwareag.com
Research area(s)
Extraction of knowledge and process information from experience & data
Technical features

Microservice receiving and dispatching sensor/CSV based data by MQTT/AMQP, objects/documents like .docx, .jpg by MQTT, basic complex event processing mechanism

Integration constraints

a host capable to rum several docking container like a Java-Microservice, Grafana, MinIO, RabbitMQ, TimescaleDB, APAMA

Targeted customer(s)

Manufacturing

Conditions for reuse

on demand

Confidentiality
Public
Publication date
31-12-2023
Involved partners
Software GmbH (DEU)

Images